CEC2024 | 庄晖教授:膝下动脉开通流程设计与简化
CEC2024 | 庄晖教授:膝下动脉开通流程设计与简化



17年来,一直陪伴中国血管医生成长 


2024年10月31日—11月3日,备受瞩目的第十五届中国血管论坛(CEC2024)于北京盛大召开,国内外专家齐聚一堂共襄盛会。本次大会设置知名专家面对面、中青年专家论坛、学术专题讲座,病例直(录)播、外周血管介入前沿与争锋辩论赛、疑难病例大查房、复杂血管疾病、血管外科危重症管理、血管疾病治疗并发症处理及预防、外周器械新技术新疗法、下肢动脉减容规范化应用最新证据深度解读、国际专场@CEC等热点板块,全面展现最新的血管疾病诊疗方法和技术,为广大血管外科医务工作者及同道提供了一场内容丰富、高质量、高水平的学术盛宴。
本次大会期间,厦门大学附属心血管病医院庄晖教授为各位专家同道介绍了《厦门大学附属心血管病医院》。欢迎阅读。
演讲题目:
《膝下动脉开通流程设计与简化》
演讲嘉宾:
庄晖教授
单位:
厦门大学附属心血管病医院
临床背景
01
PAD-CLTI
严重的血管病变多为多节段多区域复合性病变
近1/3为孤立性的膝下病变(BTK)
孤立的BTK病变多见于高龄、糖尿病、全身多种疾病的患者
BTK病变多为长段、弥漫、钙化、CTO,多累及踝下(BTA)
近1/5为”no option” 的患者
合并溃疡/感染是患者常见的首要就诊原因
存在肢体功能缺失的临床治疗缺口
02
CTO
膝下CTO主要成分是纤维斑块
CTO
近端纤维帽
闭塞段/休眠血管
远端纤维帽
各分支 CTO 解剖特点
三大主要分支的CTO近端与远端常见位置:

总体特点:
膝下通常有单个或数个可见的流入道;
病变常为单个或多个CTO组合,总长度可达20cm;
部分患者存在踝上交通动脉或完整的踝下足底弓,为逆向开通提供可能。



技术选择与核心原则
向下滑动查看














针对BTK病变,可采用多种腔内技术:
01
顺行技术
Knuckle/ADR(Antegrade Dissection and Re-entry)
AFR(Antegrade Fenestration and Re-entry)
BAM(Balloon-Assisted Microdissection)
BASE(Balloon-Assisted Subintimal Entry)
Stick-and-go
Stick-and-swap
Scratch-and-go


02
逆行技术
Trans-luminal
From no-target artery
Through pedal arch or ACA/PCA
To distal cap of CTO in target artery
Transcutaneous
Surgery exposure
Puncture
03
联合技术
SAFARI
CART
R-CART
在操作中需遵循两大核心原则:
ALARA原则:在保证疗效的前提下,尽可能降低辐射剂量和造影剂用量。
区域化操作策略:
平直区域:可快速通过(真腔或内膜下);
关键区域(如CTO开口、出口、BTA区域):必须谨慎操作,避免穿孔等并发症。
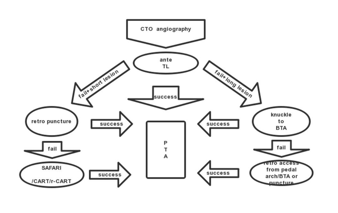
BTK 标准化开通流程

Ante-True Lumen

Fail + short lesion
Fail →Retro puncture


Fail → SAFARI/CART/r-CART


Fail + long lesion
Fail → PA/PTA


Fail → ATA


Fail → PCA


Fail → Puncture


Fail → Pedal arch


Antegrade access with retrograde wireguided

结语
通过深入剖析解剖规律、明确技术选择边界、并提出一套简化的标准化流程,为临床医生处理BTK-CTO病变提供了清晰、实用的操作指南,有助于提高手术成功率,改善CLTI患者的保肢预后。
专家介绍

庄晖教授
厦门大学附属
心血管病医院
血管外科科副主任医师
硕士
2004年毕业于中南大学湘雅医学院临床医学七年制,2016、2018年分别于法国斯特拉斯堡、德国纽伦堡访学进修,专长于主动脉疾病的腔内个体化定制治疗、下肢动脉的腔内治疗、外周动脉硬化性闭塞症及糖尿病足病的外科治疗、下肢静脉曲张的综合治疗、盆腔淤积症的腔内治疗和血管畸形的个体化治疗。
担任福建省医学会普外科分会血管外科学组委员、海峡两岸医药卫生交流协会福建省分会血管外科专业委员会秘书、国家心血管病专家委员会血管外科专业委员会青年委员会委员、国家心血管病专家委员会血管外科专业委员会下肢动脉委员会委员、医师协会血管外科医师分会内脏动脉学组委员、医师协会腔内血管外科学分会青年委员会委员、国际血管联盟国际青年委员会委员、国际血管联盟中国分会下肢动脉专业委员会委员、中国医疗保健国际交流促进会血管外科分会静脉疾病治疗学组委员。发表多篇国内核心期刊论文、1篇SCI论文,参编《静脉腔内治疗学》。