CEC 2025 | 张玮教授:颈动脉慢性完全闭塞性病变治疗原则的争议性问题


2025年11月6日—9日,由中国人民解放军总医院第一医学中心、复旦大学附属中山医院、首都医科大学附属北京安贞医院、海峡两岸医药卫生交流协会血管外科分会、中国研究型医院学会血管医学专业委员会、北京博瑞血管健康公益基金会共同主办,中国人民解放军总医院第一医学中心,北京鼎瑞聚鑫科技有限公司承办的第十六届中国血管论坛(CEC2025)在北京隆重召开。本次盛会全面展现最新的血管疾病诊疗方法和技术,为广大血管外科医务工作者及同道呈现了一场内容丰富、高质量、高水平的学术盛宴,共话学科发展的崭新未来!欢迎阅读。
演讲题目:
《颈动脉慢性完全闭塞性病变治疗原则的
争议性问题》
演讲嘉宾:
张玮教授
单位:
首都医学科学创新中心
首都医科大学附属北京安贞医院

超越卒中预防:CCAO诊疗的范式转移--从类淋巴系统机制到认知功能干预的再思考

在血管外科的临床决策中,颈动脉慢性完全闭塞(CCAO)的诊疗一直存在着明显的二元对立:症状性患者积极干预,无症状患者保守治疗。
面对“无症状性CCAO是否应该干预”这一核心争议,传统的“卒中预防”逻辑正在遭遇挑战。基于最新的类淋巴系统(Glymphatic System)理论与动脉搏动机制研究,医学界开始重新审视:所谓的“无症状”,是否只是因为我们忽略了“认知功能障碍”这一隐匿的终点?
本文将深入剖析这一前沿学术观点,从基础机制到临床证据,为您复盘这场关于CCAO诊疗未来的深度思辨。
现状审视:
指南的局限与“无症状”的盲区

1
诊疗现状的两极分化
慢性颈动脉闭塞:结合患者的临床症状与影像学资料,病程超过4周的颈动脉闭塞。
根据现有的解剖分型(Parthenis分型与Hasan分型)和发病机制(70%为动脉粥样硬化),CCAO的治疗在症状性与无症状性患者之间存在着巨大的鸿沟。


症状性患者: 争议较小。多项研究(包括团队发表的Meta分析)显示,对于症状性患者,无论是EC-IC搭桥、CAS还是复合手术,其开通手术的中长期获益均优于单纯药物治疗(BMT)。药物治疗组在中远期随访中(>1年)的卒中和死亡率接近20%。


图:22 篇文献, 1193 例患者,症状性 CCAO的治疗中,单纯 BMT 与中长期卒中和死亡的最高风险相关。根据操作者的专业技能和患者的解剖结构,考虑选择 EC-IC 搭桥手术或CEA + CAS 或为治疗方法。
无症状患者:国内外指南(如ESVS、SVS及中国专家共识)对于无症状性CCAO的推荐意见高度一致:不建议进行手术或腔内干预,仅推荐最佳药物治疗(BMT)。然而,这一推荐意见的等级往往较低(通常为III级推荐,C级证据),其理论基础主要基于“专家共识”而非高等级RCT研究。更关键的是,现有指南的临床终点过度聚焦于“缺血性卒中”的预防。



2
定义的缺陷
当前的临床定义存在一个巨大的逻辑漏洞:
传统标准: 只要患者没有发生脑梗死、没有TIA发作,即被定义为“无症状”。
现实情况: 大量患者虽然未发生卒中,却可能正遭受认知功能下降、记忆力减退、执行功能障碍的困扰。
如果CCAO导致了大脑的慢性缺血和“排污”不畅,进而引发认知衰退,那么单纯以“防中风”为目标的治疗策略,是否显得过于狭隘?
机制溯源:类淋巴系统 --
连接血管闭塞与认知障碍的桥梁

要理解为何颈动脉闭塞会影响认知,必须引入近年来神经科学领域的重大发现——类淋巴系统。

图:类淋巴系统
★ 大脑的“排污泵”机制
大脑并没有传统的淋巴管来清理代谢废物,而是依赖于类淋巴系统。
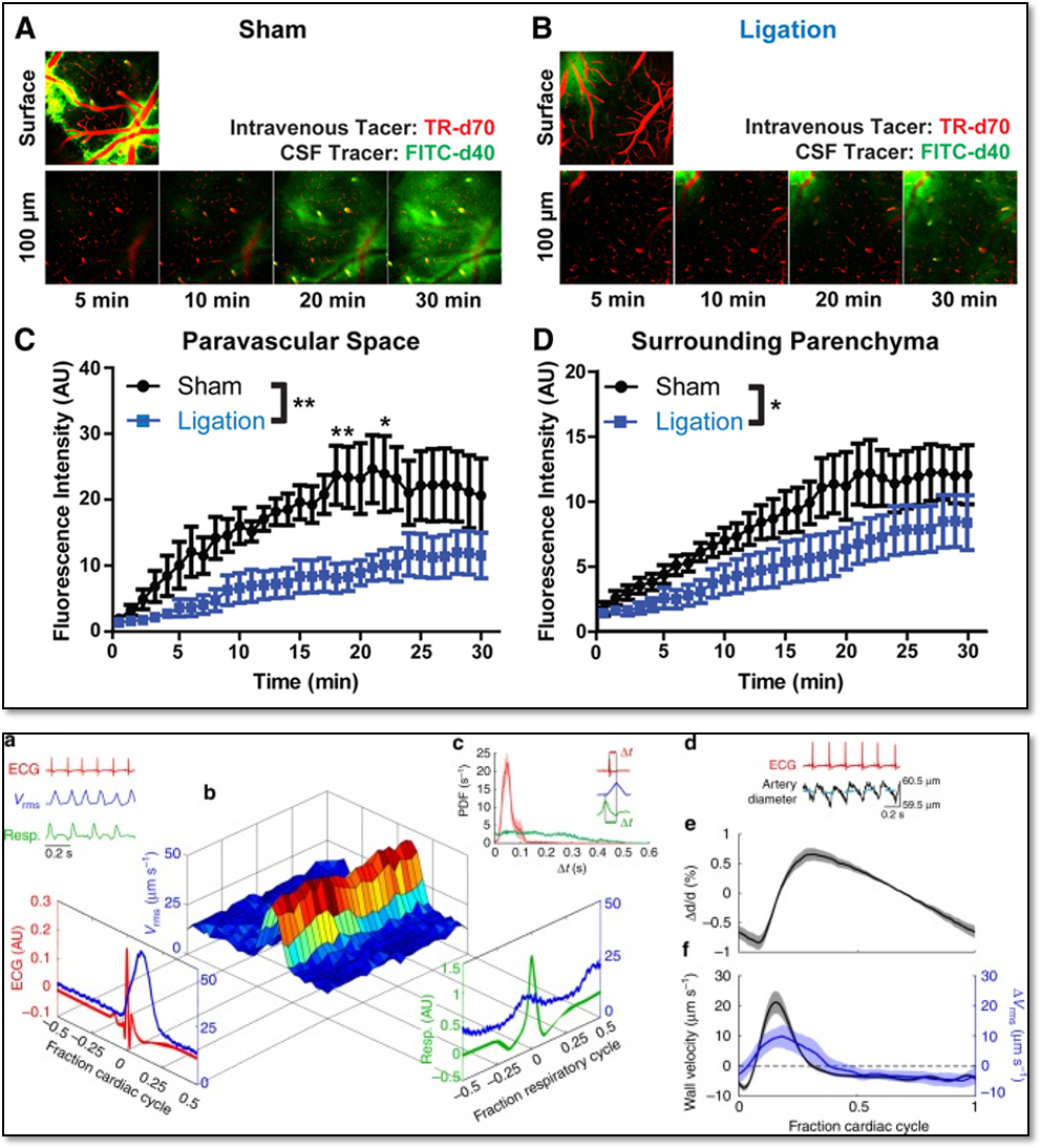
工作原理: 脑脊液(CSF)顺着动脉周围的血管旁间隙(PVS)流入脑实质,与组织间液(ISF)混合,带走代谢废物(如Tau和β-淀粉样蛋白),最后沿静脉周围间隙排出。
驱动力: 这一流程的核心驱动力并非心脏直接泵血,而是动脉的搏动(Arterial Pulsatility)。

图:类淋巴系统
★ CCAO的破坏力
当颈动脉发生慢性完全闭塞,血流动力学发生了根本性改变:
搏动减弱: 闭塞远端的动脉搏动显著减弱,失去了推动脑脊液进入脑实质的“泵”力。
排污受阻: 类淋巴系统的引流功能受损,导致代谢废物在脑内堆积。
后果: 长期的代谢废物堆积引发神经炎症及其它神经毒性反应,最终导致认知功能障碍甚至血管性痴呆。
佐证: 这一机制也解释了为何房颤(AF)患者同样存在认知下降风险。房颤导致心脏射血分数波动,引起异常的脑动脉搏动模式,同样会损伤类淋巴系统的功能。

图:减弱动脉搏动可以减缓脑脊液示踪剂进入和通过大脑皮层的速度;脑脊液的流速是与心动周期相关的脉冲信号,与动脉搏动速度相匹配,当血压升高和动脉搏动减弱时,PVS中的反流也会增加
科学实证:
从动物模型看“隐匿性损伤”

为了验证“CCAO导致认知障碍”的假说,研究团队构建了严谨的动物实验模型,并进行了行为学验证。
01
模型构建的突破
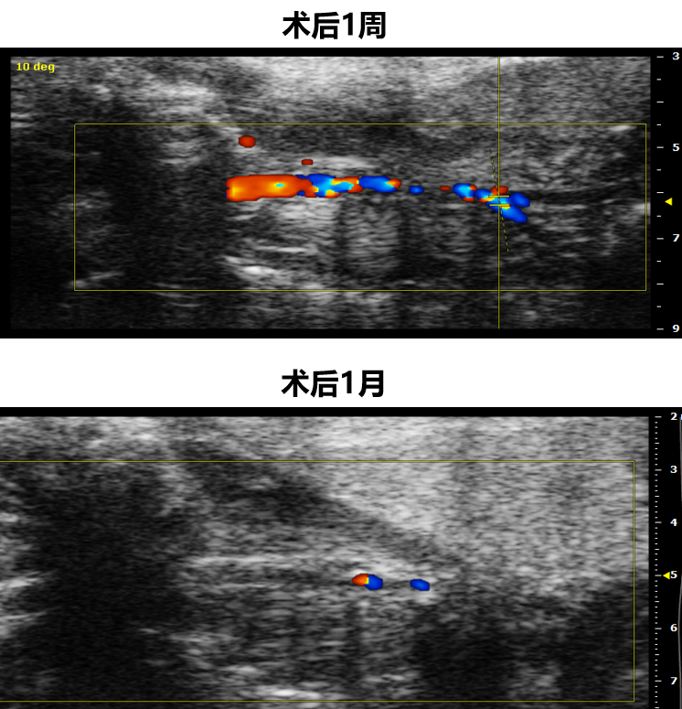
研究团队成功建立了慢性颈动脉闭塞(CCAO)小鼠模型。
难点: 需要区分急性和慢性过程,避免急性血栓导致的大面积脑梗死(这会直接致死或造成明显神经功能缺损)。
结果: 术后1周表现为狭窄,术后1个月实现完全闭塞,且小鼠未出现急性卒中表现,模拟了人类的“无症状”慢性病程。



图:小鼠CCAO模型建立
02
行为学实验的“铁证”
通过两种经典的行为学测试,直观展示了闭塞对大脑功能的损害:
孔板实验(Hole Board Test):
现象: CCAO组小鼠在受到刺激后,找到逃生孔的潜伏期显著延长,且频繁探错孔。
解读: 这表明其空间记忆能力和学习能力受到了显著损害。

旷场实验(Open Field Test):
现象: 正常小鼠喜欢探索开阔场地的中心区域(好奇心),而CCAO组小鼠表现出明显的“贴壁行为”(Thigmotaxis),倾向于待在阴暗的角落。
解读: 这反映了其探索欲望降低及认知退缩,类似于人类的认知功能下降。

临床启示:
我们是否需要重新定义“干预指征”?

基于上述基础与临床研究,对于CCAO的诊疗策略提出了新的思考维度:
评估体系的升级
未来的CCAO评估不能仅靠血管影像(看通不通),必须引入:
多模态影像: 评估类淋巴系统的引流效率(如DTI-ALPS指数)。
神经心理学量表: 精细化评估认知域(记忆、执行、视空间等),而不仅仅是看mRS评分。
生物标记物: 检测脑脊液或血液中的神经炎症及代谢产物。
干预策略的博弈
虽然目前指南不推荐干预,但随着技术的进步(如更先进的开通技术、脑保护装置),我们需要重新计算风险/获益比:
获益端: 如果开通血管不仅能预防卒中,还能恢复动脉搏动、改善类淋巴引流、逆转认知衰退,那么获益将成倍增加。
风险端: 随着杂交手术及腔内技术的成熟,手术并发症正在降低。
结语
“有争议的问题并不是说我们就只是讲争议,我们要想解决的办法。”
这不仅是技术的革新,更是理念的跃迁。从关注“血管的通畅”到关注“大脑的功能”,我们对CCAO的治疗正在从单纯的“修路”走向对“大脑生态环境”的维护。
在获得确凿证据之前,我们不能盲目激进,但也不能固步自封。对于那些虽然“无卒中”,但已出现明显认知减退的CCAO患者,或许正是那些需要我们通过科学研究去重新定义的“症状性”患者。

专家简介

张玮教授
首都医科大学讲席教授,血管外科学系主任
首都医学科学创新中心心血管疾病研究室主任
首都医科大学附属北京安贞医院血管外科首席专家
清华大学杰出访问教授
华盛顿大学医学院临床教授
美国血管外科学会杰出会员